四川农业大学食品学院2026考研初试科目及简介
2025/5/22 15:02:39
来源: 网络
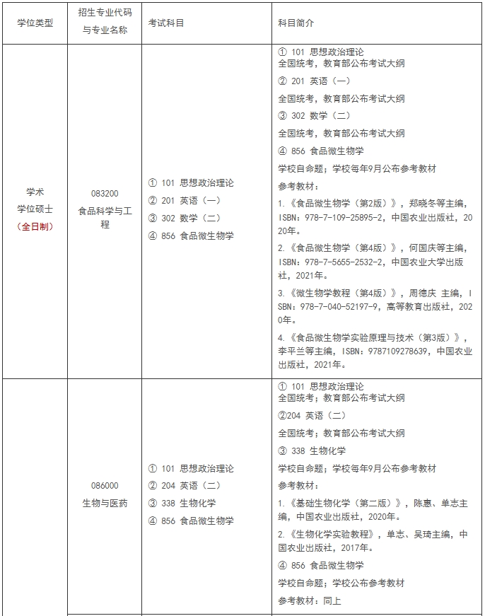
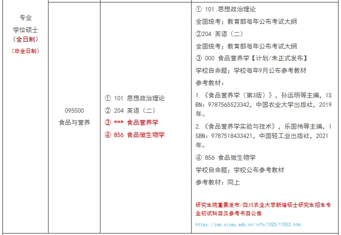
首批2026考研院校的入学初试科目及简介已公布,和北京海天考研一起看看四川农业大学食品学院今年的招生简章吧,了解清楚你的考研目标院校专业的报考条件、复习参考书目、考试大纲和学制学费等情况,备考准备更充分!


基础不好或者想二战考研的同学可以考虑报班学习,怕不适应老师讲课节奏的,可以先先试听海天考研导学课程再报班。2026考研各题型思路、技巧讲解!真的别错过,提分是关键!想要逆袭985的同学不妨来了解一下~可以咨询【海天考研】了解更多▶2026考研特训营相关课程详情~现在报名,还有优惠福利,领大额优惠券噢!
2025考研人数达388w,考研热度依旧火热!如何备战2026考研?哪个考研专业适合自己?在职考生如何备考?考研知识点繁多,择校困难大,和海天考研咨询老师聊一聊。网课面授多项选,专业辅导1对1,全年集训随时学!

热门推荐






